过去几周,蛋白组学领域有哪些新发现?|Proteomics Snapshot 049

阅读量 :1059
文献目录

 1   (NAT BIOMED ENG) 多器官成像遗传学和蛋白质组学揭示脑-心-眼轴

 2   (CIRC RES) GP130拮抗作用增强猪RV功能

 3  (ACS NANO用于肝脏和结肠肿瘤免疫治疗的自佐剂凝胶对肿瘤和淋巴结的分层递送

 4  (SCI TRANSL MED) S-亚硝基谷胱甘肽还原酶作为糖尿病血管并发症的治疗靶点在啮齿动物模型中的研究

 5  (NAT COMMUN) 在高动态范围基准集上评估人类血浆无标记定量的多中心研究

 6  (NAT COMMUN左手DNA实现单蛋白分辨率的高效多重成像

 7  (NAT COMMUN) 以组蛋白为中心的多组学研究表明,H3K4甲基化增加维持了三阴性乳腺癌表型

 8  (NAT COMMUN) 人类唐氏综合症和三体小鼠大脑的分子图谱

 9  (J AM CHEM SOC) 同位素信号增强质谱法实现RNA结合蛋白的位点特异性分析

一起来看看本期的蛋白质组学精选优质文献吧!

1. (Nature Biomedical Engineering,IF:26.8) 多器官成像遗传学和蛋白质组学揭示脑-心-眼轴

    2025年9月30日,由哥伦比亚大学人工智能与生物医学科学实验室(LABS)的Junhao Wen博士领衔,联合雅盖隆大学、宾夕法尼亚大学等全球多家顶尖机构的研究团队,在《Nature Biomedical Engineering》发表了一项开创性研究。该研究通过MULTI联盟整合了脑、心脏和眼部的多模态成像、遗传学及蛋白质组学数据,旨在系统性地探索“脑-心-眼”三大器官之间的内在联系。
    研究团队利用模式结构协方差(Pattern Structural Covariances, PSCs)和影像衍生表型(Imaging-derived Phenotypes, IDPs),首次描绘了一个跨器官的“脑-心-眼轴”。他们发现,三个器官间的蛋白质组关联既存在器官特异性,也展现出显著的跨器官相互联系。通过遗传分析,研究揭示了常见SNP在多个器官间的多效性,并明确了其与阿尔茨海默病、心力衰竭和青光眼等慢性疾病之间的因果关系。更重要的是,整合多器官特征比单一器官特征能更准确地预测系统性疾病类别和认知能力。
    这项研究为理解人类衰老和复杂疾病的系统性本质提供了前所未有的视角。它证明了多器官、多组学整合分析的强大潜力,不仅深化了我们对器官间通讯网络的认识,也为未来开发针对系统性疾病的早期诊断工具和干预策略奠定了坚实的基础。

原文链接: https://pubmed.ncbi.nlm.nih.gov/40935702/

2. (Circulation Research,IF:16.5)GP130拮抗作用增强猪RV功能

    2025年10月1日,明尼苏达大学的Prins, Kurt W团队在《Circulation Research》上报道了靶向GP130信号通路改善右心室(right ventricle, RV)功能障碍的突破性进展。该研究在肺动脉束带(Pulmonary Artery Banding, PAB)诱导的猪大动物模型上,系统评估了小分子抑制剂SC144的疗效和分子机制,填补了从啮齿类动物到临床转化的关键空白。
    研究显示,SC144治疗显著提升了PAB猪的右心室射血分数(从22%提升至37%),而未改变后负荷。通过整合单核RNA测序、磷酸化蛋白质组学、代谢组学和脂质组学等多组学分析,研究人员阐明了SC144的作用机制:它能有效减轻心肌细胞的巨噬细胞浸润,对抗PAB诱导的心肌细胞代谢基因下调,并抑制mTORC1通路的异常激活。此外,SC144还能恢复线粒体形态、重新平衡脂肪酸代谢,并改善周细胞-内皮细胞间的有害相互作用。
    这项研究在临床前大动物模型中验证了GP130作为治疗右心衰竭的有效靶点,为解决目前缺乏有效疗法的难题带来了新希望。其严谨的多组学机制研究为SC144的临床转化提供了强有力的科学依据。
原文链接: https://pubmed.ncbi.nlm.nih.gov/41031411/ 

3. (ACS Nano,IF:15.8)用于肝脏和结肠肿瘤免疫治疗的自佐剂凝胶对肿瘤和淋巴结的分层递送

    2025年9月30日,吉林大学李卫教授团队在《ACS Nano》上介绍了一种名为“自佐剂凝胶(SAG)”的创新局部递送系统,旨在解决癌症免疫治疗中同时激活肿瘤微环境和引流淋巴结的难题。SAG由具有免疫激活特性的PEI-4BImi交联而成,可负载化疗药多柔比星(DOX)和免疫佐剂CpG。
    SAG在肿瘤部位缓释药物的同时,释放的PEI-4BImi能与肿瘤抗原原位组装成纳米颗粒,有效引流至淋巴结,从而实现了“肿瘤原位杀伤+抗原呈递+淋巴结DC激活”的多步骤免疫级联反应。体内实验表明,SAG在肝癌和结肠癌模型中分别实现了93%和97%的惊人肿瘤抑制率。流式细胞术和转录组学、蛋白组学等多组学分析进一步证实了其强大的全身性抗肿瘤免疫激活效果。
    这项工作巧妙地将药物载体本身设计为免疫佐剂,实现了药物的时空精准递送和免疫系统的高效协同激活。SAG平台为克服现有免疫疗法响应率低的问题提供了一种简单而高效的解决方案,具有广阔的临床应用前景。
原文链接: https://pubmed.ncbi.nlm.nih.gov/41026501/ 

DOX/CpG@SAG用于肿瘤治疗的制备与机制示意图

4. (Science Translational Medicine,IF:15.8)S-亚硝基谷胱甘肽还原酶作为糖尿病血管并发症的治疗靶点在啮齿动物模型中的研究

    2025年10月,南京医科大学韩雅玲院士团队在《Science Translational Medicine》上发表研究,提出并验证了GSNOR-ERG复合物是糖尿病血管并发症的核心致病机制。该研究通过非靶蛋白质组学鉴定出GSNOR在糖尿病患者和模型小鼠中表达升高,并发现其通过非酶活性的方式,结合转录因子ERG并促使其出核,从而导致内皮功能障碍。
    基于此机制,研究团队设计并合成了口服小分子NYY-001,能够选择性阻断GSNOR与ERG的相互作用。在1型和2型糖尿病小鼠模型中,NYY-001治疗显著促进了缺血后的新生血管形成,并恢复了受损的血管屏障功能。研究利用冷冻电镜解析了NYY-001与GSNOR的复合物结构,确证了其直接靶向作用。
    该研究不仅揭示了糖尿病血管损伤的新机制,更重要的是,开发出了首个靶向此通路的候选药物NYY-001。这一发现为糖尿病血管并发症提供了一个极具前景的全新治疗策略,有望超越传统的降糖疗法,直接修复血管损伤。
原文链接: https://pubmed.ncbi.nlm.nih.gov/41032622/ 
5. (Nature Communications,IF:14.7)在高动态范围基准集上评估人类血浆无标记定量的多中心研究
    2025年10月2日,德国美因茨大学Stefanie M Hauck和Tenzer Stefan团队牵头,联合欧洲十二个顶尖蛋白质组学实验室,在《Nature Communications》上发布了迄今为止最全面的人类血浆蛋白质组学多中心评估研究。他们构建了一个名为PYE的标准化样本集,用于系统性地比较不同实验室、不同LC-MS平台(DDA vs DIA)的定量性能。
    通过对1116次LC-MS运行的数据进行集中分析,研究得出明确结论:DIA方法在识别深度、数据完整性、准确性、精密度和技术重现性(CVs: 3.3%-9.8%)方面全面优于DDA。即使在复杂的血浆基质中,先进的DIA流程也能实现跨多个地点的高度一致且精确的定量测量。
    此项研究为临床血浆蛋白质组学领域树立了新的金标准。其公开的海量数据集和优化的工作流程,将极大推动生物标志物发现研究的标准化和可重复性,加速基于质谱的临床检测方法从实验室走向实际应用。
原文链接: https://pubmed.ncbi.nlm.nih.gov/41038884/ 

PYE样本集及研究设计概览

6. (Nature Communications,IF:14.7)左手DNA实现单蛋白分辨率的高效多重成像
    2025年10月2日,慕尼黑大学Ralf Jungmann和Luciano A Masullo团队在《Nature Communications》上推出了一种名为“左手DNA-PAINT”的革新性成像技术。该技术巧妙地结合了常规DNA-PAINT与其镜像——左手DNA序列,解决了传统多重超分辨显微镜依赖二级标签导致的复杂性和低通量问题。
    新方法无需额外的洗涤步骤即可实现快速切换,能够在200 x 200 μm²的大视场内,以15 nm的空间分辨率,高效完成多达12重的蛋白质成像。研究团队在神经元突触互作组上成功验证了该技术的效能,清晰地绘制了密集的蛋白质空间分布图谱。
    “左手DNA-PAINT”极大地简化了多重成像的实验流程,显著提高了成像速度和通量。这项技术的突破,使得在组织或全细胞尺度上进行大规模、高分辨率的空间蛋白质组学研究变得更为可行,为生命科学研究提供了强大的新工具。
原文链接: https://pubmed.ncbi.nlm.nih.gov/41038860/ 

利用左手性(镜像)DNA对速度进行优化的DNA-PAINT技术改进。

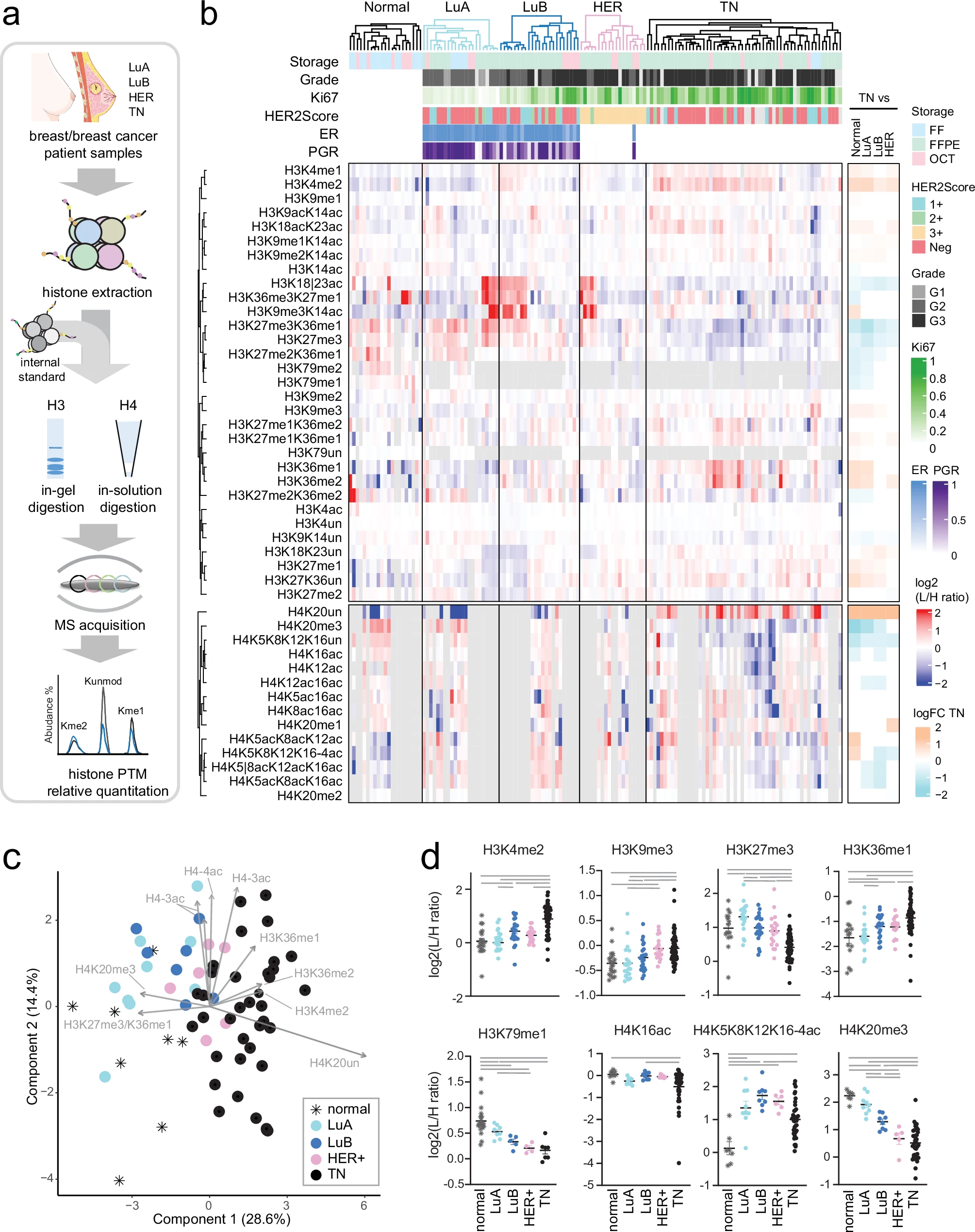
7. (Nature Communications,IF:14.7)以组蛋白为中心的多组学研究表明,H3K4甲基化增加维持了三阴性乳腺癌表型
    2025年9月30日,米兰IEO欧洲肿瘤研究所Tiziana Bonaldi团队在《Nature Communications》上发表研究,通过整合表观基因组学、转录组学和蛋白质组学,深入剖析了三阴性乳腺癌(triple-negative breast cancer, TNBC)的表观遗传驱动机制。研究发现,H3K4甲基化水平的异常增加是区分TNBC与其他乳腺癌亚型的关键表观遗传特征。
    多组学分析揭示,H3K4me2通过维持一系列与TNBC恶性表型相关的基因表达程序来发挥关键作用。研究者利用CRISPR技术建立了H3K4me2与特定基因表达之间的因果关系。更重要的是,靶向H3K4甲基转移酶的小分子抑制剂被证明能在体外和体内有效抑制TNBC细胞的生长。
    该研究不仅阐明了H3K4甲基化在TNBC发病机制中的核心地位,更重要的是,直接指明了H3K4甲基转移酶是一类有潜力的治疗靶点。这为当前治疗手段有限的TNBC患者开辟了全新的靶向治疗路径。
原文链接: https://pubmed.ncbi.nlm.nih.gov/41028718/ 

基于质谱法的乳腺癌分子亚型组蛋白翻译后修饰(PTM)图谱分析

8. (Nature Communications,IF:14.7)人类唐氏综合症和三体小鼠大脑的分子图谱
    2025年9月30日,加拿大多伦多病童研究所Brian T Kalish团队与美国波士顿儿童医院合作,在《Nature Communications》上发布了关于唐氏综合症(DS)神经发育的综合性分子图谱。研究结合了人类中期妊娠皮层的单核测序、空间转录组学和蛋白质组学,以及Ts65Dn三体小鼠模型的高通量空间转录组学。
    研究揭示了DS神经祖细胞中谱系承诺基因表达动力学的紊乱和转座元件的去抑制,这可能导致神经元和胶质细胞命运的异常。在小鼠模型中,研究精细描绘了超过24万个细胞的空间分布,鉴定了神经发生和胶质发生过程中受三体影响的关键基因表达模式。
    这项研究首次在单细胞和空间分辨率上,系统性地描绘了DS产前神经发育的分子景观。它为理解DS导致智力障碍和神经退行性变的复杂机制提供了前所未有的详细资源,对于未来开发干预策略至关重要。
原文链接: https://pubmed.ncbi.nlm.nih.gov/41027953/ 

产前唐氏综合征和正常二倍体大脑的细胞特征分析。

9. (Journal of the American Chemical Society,IF:14.4)同位素信号增强质谱法实现RNA结合蛋白的位点特异性分析
    2025年10月2日,北京大学王初团队在《Journal of the American Chemical Society》上开发了一种名为“isoRIC”的前沿技术,用于实现RNA-蛋白质相互作用的位点特异性、高灵敏度解析。该技术结合了同位素标记的核苷酸进行代谢标记和实时靶向质谱分析。
    isoRIC通过同位素信号增强,克服了传统DDA方法在检测低丰度、负电荷的RNA交联肽段时的局限性,显著提升了检测灵敏度。该方法不仅能发现新的RNA结合蛋白,还能以单氨基酸的精度精确绘制RNA-蛋白质的结合界面。研究团队将其应用于研究致病突变和翻译后修饰如何影响RNA结合位点的功能。
    isoRIC技术为研究RNA调控网络提供了强大的化学工具。其高分辨率和高灵敏度的特点,使得在复杂生物背景下精确解析RNA-蛋白质互作细节成为可能,对于理解基因表达调控、RNA病毒侵染机制以及相关疾病的分子基础具有重要意义。
原文链接: https://pubmed.ncbi.nlm.nih.gov/41036732/ 

通过 isoRIC 实现 RNA 结合蛋白的位点特异性分析

文献目录

 1   (NAT BIOMED ENG) 多器官成像遗传学和蛋白质组学揭示脑-心-眼轴

 2   (CIRC RES) GP130拮抗作用增强猪RV功能

 3  (ACS NANO用于肝脏和结肠肿瘤免疫治疗的自佐剂凝胶对肿瘤和淋巴结的分层递送

 4  (SCI TRANSL MED) S-亚硝基谷胱甘肽还原酶作为糖尿病血管并发症的治疗靶点在啮齿动物模型中的研究

 5  (NAT COMMUN) 在高动态范围基准集上评估人类血浆无标记定量的多中心研究

 6  (NAT COMMUN左手DNA实现单蛋白分辨率的高效多重成像

 7  (NAT COMMUN) 以组蛋白为中心的多组学研究表明,H3K4甲基化增加维持了三阴性乳腺癌表型

 8  (NAT COMMUN) 人类唐氏综合症和三体小鼠大脑的分子图谱

 9  (J AM CHEM SOC) 同位素信号增强质谱法实现RNA结合蛋白的位点特异性分析

一起来看看本期的蛋白质组学精选优质文献吧!

1. (Nature Biomedical Engineering,IF:26.8) 多器官成像遗传学和蛋白质组学揭示脑-心-眼轴

    2025年9月30日,由哥伦比亚大学人工智能与生物医学科学实验室(LABS)的Junhao Wen博士领衔,联合雅盖隆大学、宾夕法尼亚大学等全球多家顶尖机构的研究团队,在《Nature Biomedical Engineering》发表了一项开创性研究。该研究通过MULTI联盟整合了脑、心脏和眼部的多模态成像、遗传学及蛋白质组学数据,旨在系统性地探索“脑-心-眼”三大器官之间的内在联系。
    研究团队利用模式结构协方差(Pattern Structural Covariances, PSCs)和影像衍生表型(Imaging-derived Phenotypes, IDPs),首次描绘了一个跨器官的“脑-心-眼轴”。他们发现,三个器官间的蛋白质组关联既存在器官特异性,也展现出显著的跨器官相互联系。通过遗传分析,研究揭示了常见SNP在多个器官间的多效性,并明确了其与阿尔茨海默病、心力衰竭和青光眼等慢性疾病之间的因果关系。更重要的是,整合多器官特征比单一器官特征能更准确地预测系统性疾病类别和认知能力。
    这项研究为理解人类衰老和复杂疾病的系统性本质提供了前所未有的视角。它证明了多器官、多组学整合分析的强大潜力,不仅深化了我们对器官间通讯网络的认识,也为未来开发针对系统性疾病的早期诊断工具和干预策略奠定了坚实的基础。

原文链接: https://pubmed.ncbi.nlm.nih.gov/40935702/

2. (Circulation Research,IF:16.5)GP130拮抗作用增强猪RV功能

    2025年10月1日,明尼苏达大学的Prins, Kurt W团队在《Circulation Research》上报道了靶向GP130信号通路改善右心室(right ventricle, RV)功能障碍的突破性进展。该研究在肺动脉束带(Pulmonary Artery Banding, PAB)诱导的猪大动物模型上,系统评估了小分子抑制剂SC144的疗效和分子机制,填补了从啮齿类动物到临床转化的关键空白。
    研究显示,SC144治疗显著提升了PAB猪的右心室射血分数(从22%提升至37%),而未改变后负荷。通过整合单核RNA测序、磷酸化蛋白质组学、代谢组学和脂质组学等多组学分析,研究人员阐明了SC144的作用机制:它能有效减轻心肌细胞的巨噬细胞浸润,对抗PAB诱导的心肌细胞代谢基因下调,并抑制mTORC1通路的异常激活。此外,SC144还能恢复线粒体形态、重新平衡脂肪酸代谢,并改善周细胞-内皮细胞间的有害相互作用。
    这项研究在临床前大动物模型中验证了GP130作为治疗右心衰竭的有效靶点,为解决目前缺乏有效疗法的难题带来了新希望。其严谨的多组学机制研究为SC144的临床转化提供了强有力的科学依据。
原文链接: https://pubmed.ncbi.nlm.nih.gov/41031411/ 

3. (ACS Nano,IF:15.8)用于肝脏和结肠肿瘤免疫治疗的自佐剂凝胶对肿瘤和淋巴结的分层递送

    2025年9月30日,吉林大学李卫教授团队在《ACS Nano》上介绍了一种名为“自佐剂凝胶(SAG)”的创新局部递送系统,旨在解决癌症免疫治疗中同时激活肿瘤微环境和引流淋巴结的难题。SAG由具有免疫激活特性的PEI-4BImi交联而成,可负载化疗药多柔比星(DOX)和免疫佐剂CpG。
    SAG在肿瘤部位缓释药物的同时,释放的PEI-4BImi能与肿瘤抗原原位组装成纳米颗粒,有效引流至淋巴结,从而实现了“肿瘤原位杀伤+抗原呈递+淋巴结DC激活”的多步骤免疫级联反应。体内实验表明,SAG在肝癌和结肠癌模型中分别实现了93%和97%的惊人肿瘤抑制率。流式细胞术和转录组学、蛋白组学等多组学分析进一步证实了其强大的全身性抗肿瘤免疫激活效果。
    这项工作巧妙地将药物载体本身设计为免疫佐剂,实现了药物的时空精准递送和免疫系统的高效协同激活。SAG平台为克服现有免疫疗法响应率低的问题提供了一种简单而高效的解决方案,具有广阔的临床应用前景。
原文链接: https://pubmed.ncbi.nlm.nih.gov/41026501/ 

DOX/CpG@SAG用于肿瘤治疗的制备与机制示意图

4. (Science Translational Medicine,IF:15.8)S-亚硝基谷胱甘肽还原酶作为糖尿病血管并发症的治疗靶点在啮齿动物模型中的研究

    2025年10月,南京医科大学韩雅玲院士团队在《Science Translational Medicine》上发表研究,提出并验证了GSNOR-ERG复合物是糖尿病血管并发症的核心致病机制。该研究通过非靶蛋白质组学鉴定出GSNOR在糖尿病患者和模型小鼠中表达升高,并发现其通过非酶活性的方式,结合转录因子ERG并促使其出核,从而导致内皮功能障碍。
    基于此机制,研究团队设计并合成了口服小分子NYY-001,能够选择性阻断GSNOR与ERG的相互作用。在1型和2型糖尿病小鼠模型中,NYY-001治疗显著促进了缺血后的新生血管形成,并恢复了受损的血管屏障功能。研究利用冷冻电镜解析了NYY-001与GSNOR的复合物结构,确证了其直接靶向作用。
    该研究不仅揭示了糖尿病血管损伤的新机制,更重要的是,开发出了首个靶向此通路的候选药物NYY-001。这一发现为糖尿病血管并发症提供了一个极具前景的全新治疗策略,有望超越传统的降糖疗法,直接修复血管损伤。
原文链接: https://pubmed.ncbi.nlm.nih.gov/41032622/ 
5. (Nature Communications,IF:14.7)在高动态范围基准集上评估人类血浆无标记定量的多中心研究
    2025年10月2日,德国美因茨大学Stefanie M Hauck和Tenzer Stefan团队牵头,联合欧洲十二个顶尖蛋白质组学实验室,在《Nature Communications》上发布了迄今为止最全面的人类血浆蛋白质组学多中心评估研究。他们构建了一个名为PYE的标准化样本集,用于系统性地比较不同实验室、不同LC-MS平台(DDA vs DIA)的定量性能。
    通过对1116次LC-MS运行的数据进行集中分析,研究得出明确结论:DIA方法在识别深度、数据完整性、准确性、精密度和技术重现性(CVs: 3.3%-9.8%)方面全面优于DDA。即使在复杂的血浆基质中,先进的DIA流程也能实现跨多个地点的高度一致且精确的定量测量。
    此项研究为临床血浆蛋白质组学领域树立了新的金标准。其公开的海量数据集和优化的工作流程,将极大推动生物标志物发现研究的标准化和可重复性,加速基于质谱的临床检测方法从实验室走向实际应用。
原文链接: https://pubmed.ncbi.nlm.nih.gov/41038884/ 

PYE样本集及研究设计概览

6. (Nature Communications,IF:14.7)左手DNA实现单蛋白分辨率的高效多重成像
    2025年10月2日,慕尼黑大学Ralf Jungmann和Luciano A Masullo团队在《Nature Communications》上推出了一种名为“左手DNA-PAINT”的革新性成像技术。该技术巧妙地结合了常规DNA-PAINT与其镜像——左手DNA序列,解决了传统多重超分辨显微镜依赖二级标签导致的复杂性和低通量问题。
    新方法无需额外的洗涤步骤即可实现快速切换,能够在200 x 200 μm²的大视场内,以15 nm的空间分辨率,高效完成多达12重的蛋白质成像。研究团队在神经元突触互作组上成功验证了该技术的效能,清晰地绘制了密集的蛋白质空间分布图谱。
    “左手DNA-PAINT”极大地简化了多重成像的实验流程,显著提高了成像速度和通量。这项技术的突破,使得在组织或全细胞尺度上进行大规模、高分辨率的空间蛋白质组学研究变得更为可行,为生命科学研究提供了强大的新工具。
原文链接: https://pubmed.ncbi.nlm.nih.gov/41038860/ 

利用左手性(镜像)DNA对速度进行优化的DNA-PAINT技术改进。

7. (Nature Communications,IF:14.7)以组蛋白为中心的多组学研究表明,H3K4甲基化增加维持了三阴性乳腺癌表型
    2025年9月30日,米兰IEO欧洲肿瘤研究所Tiziana Bonaldi团队在《Nature Communications》上发表研究,通过整合表观基因组学、转录组学和蛋白质组学,深入剖析了三阴性乳腺癌(triple-negative breast cancer, TNBC)的表观遗传驱动机制。研究发现,H3K4甲基化水平的异常增加是区分TNBC与其他乳腺癌亚型的关键表观遗传特征。
    多组学分析揭示,H3K4me2通过维持一系列与TNBC恶性表型相关的基因表达程序来发挥关键作用。研究者利用CRISPR技术建立了H3K4me2与特定基因表达之间的因果关系。更重要的是,靶向H3K4甲基转移酶的小分子抑制剂被证明能在体外和体内有效抑制TNBC细胞的生长。
    该研究不仅阐明了H3K4甲基化在TNBC发病机制中的核心地位,更重要的是,直接指明了H3K4甲基转移酶是一类有潜力的治疗靶点。这为当前治疗手段有限的TNBC患者开辟了全新的靶向治疗路径。
原文链接: https://pubmed.ncbi.nlm.nih.gov/41028718/ 

基于质谱法的乳腺癌分子亚型组蛋白翻译后修饰(PTM)图谱分析

8. (Nature Communications,IF:14.7)人类唐氏综合症和三体小鼠大脑的分子图谱
    2025年9月30日,加拿大多伦多病童研究所Brian T Kalish团队与美国波士顿儿童医院合作,在《Nature Communications》上发布了关于唐氏综合症(DS)神经发育的综合性分子图谱。研究结合了人类中期妊娠皮层的单核测序、空间转录组学和蛋白质组学,以及Ts65Dn三体小鼠模型的高通量空间转录组学。
    研究揭示了DS神经祖细胞中谱系承诺基因表达动力学的紊乱和转座元件的去抑制,这可能导致神经元和胶质细胞命运的异常。在小鼠模型中,研究精细描绘了超过24万个细胞的空间分布,鉴定了神经发生和胶质发生过程中受三体影响的关键基因表达模式。
    这项研究首次在单细胞和空间分辨率上,系统性地描绘了DS产前神经发育的分子景观。它为理解DS导致智力障碍和神经退行性变的复杂机制提供了前所未有的详细资源,对于未来开发干预策略至关重要。
原文链接: https://pubmed.ncbi.nlm.nih.gov/41027953/ 

产前唐氏综合征和正常二倍体大脑的细胞特征分析。

9. (Journal of the American Chemical Society,IF:14.4)同位素信号增强质谱法实现RNA结合蛋白的位点特异性分析
    2025年10月2日,北京大学王初团队在《Journal of the American Chemical Society》上开发了一种名为“isoRIC”的前沿技术,用于实现RNA-蛋白质相互作用的位点特异性、高灵敏度解析。该技术结合了同位素标记的核苷酸进行代谢标记和实时靶向质谱分析。
    isoRIC通过同位素信号增强,克服了传统DDA方法在检测低丰度、负电荷的RNA交联肽段时的局限性,显著提升了检测灵敏度。该方法不仅能发现新的RNA结合蛋白,还能以单氨基酸的精度精确绘制RNA-蛋白质的结合界面。研究团队将其应用于研究致病突变和翻译后修饰如何影响RNA结合位点的功能。
    isoRIC技术为研究RNA调控网络提供了强大的化学工具。其高分辨率和高灵敏度的特点,使得在复杂生物背景下精确解析RNA-蛋白质互作细节成为可能,对于理解基因表达调控、RNA病毒侵染机制以及相关疾病的分子基础具有重要意义。
原文链接: https://pubmed.ncbi.nlm.nih.gov/41036732/ 

通过 isoRIC 实现 RNA 结合蛋白的位点特异性分析

问询(中文)

公众号