文献目录
01 (Nature) 抗孕激素疗法靶向乳腺癌风险的标志
02 (SCIENCE) 解锁油菜素内酯的潜力:精准植物工程的路径
03 (NAT METHODS) ESPRESSO:基于细胞器表型的空间时间组学
04 (GUT) A20介导的KEAP1泛素化协调肝细胞铁死亡以改善自身免疫性肝炎
05 (NUCLEIC ACIDS RES) PaxDb v6.0:重新处理、LLM选择、策划的跨生物体蛋白质丰度数据
06 (NAT COMMUN) Carafe 能够生成用于数据独立采集蛋白质组学的高质量计算机模拟谱库
07 (NAT COMMUN) 蛋白质水平的批次效应校正增强了基于质谱的蛋白质组学的稳健性
08 (J HAZARD MATER) 酸性衣藻对铝胁迫抗性机制的研究:转录组学、蛋白质组学和生理学见解
一起来看看本期的蛋白质组学精选优质文献吧!

1. (Nature,IF:50.5) 抗孕激素疗法靶向乳腺癌风险的标志
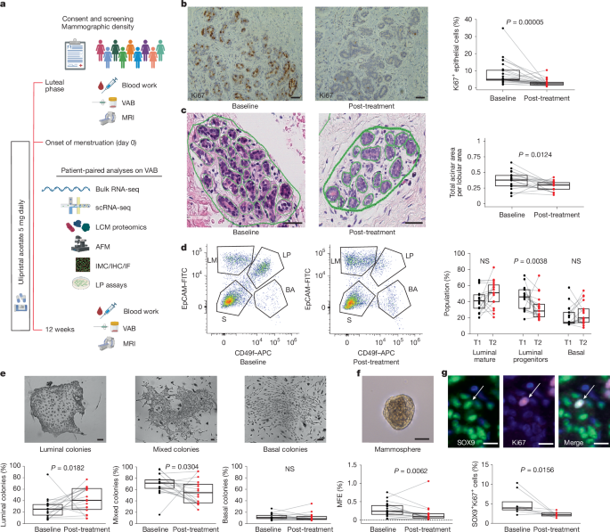
研究团队在 Breast Cancer‑Anti‑Progestin Prevention Study 1 (BC-APPS1; NCT02408770) 中,对 24 位绝经前女性进行了为期 12 周的 ulipristal acetate(孕激素受体拮抗剂)治疗,以评估其是否能降低乳腺癌风险的替代标志物。该研究使用了多层组学和活细胞方法,结合临床影像和组织微力学相关分析。结果发现,ulipristal acetate 显著减少了上皮细胞增殖(Ki67)及所谓“可能起源于侵袭性乳癌”的乳腺腔内前体(luminal progenitor)细胞的比例、增殖及集落形成能力。MRI 显示治疗期间纤维腺体体积减少,单细胞 RNA 测序、蛋白质组学、组织学与原子力显微镜分析揭示了细胞外基质重构:胶原结构变化及组织刚性降低。胶原 VI 是最显著被下调的蛋白,并且研究发现胶原 VI 与 SOX9 高表达的腔内前体细胞在空间定位上有意外的关联,从而建立起胶原构型与腔内前体细胞活性之间的机制联系。体外实验表明,在刚性环境中培养人源乳腺上皮细胞时,腔内前体细胞活性增加,而抗孕激素治疗可拮抗这种效应。该研究为有生物学依据的早期癌症预防试验提供了范式,并展示了通过孕激素受体拮抗剂在绝经前女性中预防乳腺癌的潜力。

Fig. 1: Anti-progestin treatment reduces luminal progenitor activity.
原文链接: https://pubmed.ncbi.nlm.nih.gov/41193807/

2. (Science,IF:44.7) 解锁油菜素内酯的潜力:精准植物工程的路径
该综述指出, Brassinosteroid signalling 是植物体内不可或缺的激素系统,在调控植物生长、发育及应激响应中起核心作用。由于其对植物结构与产量的影响,它成为作物改良的有吸引力目标。近期研究发现,该信号通路比之前预想更为复杂,涉及多个调控层面并与其他通路存在交叉对话。借助单细胞分析、蛋白质组学和先进成像技术,在模式植物中开始从细胞分辨率揭示其复杂性。将这些工具应用于作物种类,有望发现此前未知的信号成分并实现精准的植物工程。由于该通路的突变往往导致广泛的、意外的效应,未来策略必须聚焦于精细调控、组织或器官特异的调节。该综述强调,新的认识可能推动创新、目标明确的作物增强策略。

Advances in fundamental brassinosteroid research provide insights for crop improvement.
原文链接: https://pubmed.ncbi.nlm.nih.gov/41196980/

3. (Nature Methods,IF:36.1) ESPRESSO:基于细胞器表型的空间时间组学
该文章指出,组学技术(如基因组学、转录组学、蛋白质组学和代谢组学)已在揭示复杂生物系统中发挥了重要作用,因为它们提供了细胞或单细胞群体的高维表型。但尽管这些方法发展迅速,它们在加入“时间维度”方面仍然受限。在此,作者提出了一种称为 ESPRESSO(Environmental Sensor Phenotyping RElayed by Subcellular Structures and Organelles)的方法,能够实现单细胞、高维、空间-时间分辨的表型分析。ESPRESSO 将荧光标记、高端显微镜、图像及数据分析方法结合起来,从细胞器层面提取形态和功能信息。作者验证了 ESPRESSO 在多个细胞系统中的方法学有效性,并展示了其在细胞类型鉴别、应激响应、分化和免疫细胞极化分析中的应用。研究表明 ESPRESSO 可将表型变化与基因表达相关联,并演示了其在三维培养中的适用性,为进一步在空间-时间维度探究细胞状态提供路径。

Fig. 1: ESPRESSO workflow and organelle phenotypes of diverse cell lines.
原文链接: https://pubmed.ncbi.nlm.nih.gov/41184551/

4. (Gut,IF:23.0) A20介导的KEAP1泛素化协调肝细胞铁死亡以改善自身免疫性肝炎

5. (Nucleic Acids Research,IF:16.6) PaxDb v6.0:重新处理、LLM选择、策划的跨生物体蛋白质丰度数据
该文章指出,蛋白质组学能够反映细胞的生物学和功能状态,将复杂的分子信息浓缩为定量测量。然而,公共质谱(MS)数据的再利用因处理异质性和元数据缺失而受限,这削弱了其产生新生物学洞察的潜力。这些问题妨碍了可重复性和跨研究整合,凸显出对标准化、高覆盖参考资源的需求。为此,作者介绍了 PaxDb v6.0 的更新:该版本整合了来自 392 个物种的 1639 个数据集,近乎翻倍于 v5.0,并扩展了生命各界的代表性。新建立的端到端 MS 数据处理管道,使用 FragPipe 框架,对原始文件进行一致性再分析,整合标准化元数据、同源映射和蛋白-蛋白相互作用质量评分。据作者所知,这是首次大规模、无偏、自动化再处理公共 MS 数据,并附带元数据链接。此外,研究团队开发了大型语言模型集成分类器,以半自动选择相关 ProteomeXchange (PX) 项目,并提供用户界面工具用于肽段-水平丰度计算、数据集评分和与 PaxDb 参考数据直接比较。更新后的数据库可在 https://www.pax-db.org访问。

Graphical Abstract
原文链接: https://pubmed.ncbi.nlm.nih.gov/41182819/

6. (Nature Communications,IF:14.7) Carafe 能够生成用于数据独立采集蛋白质组学的高质量计算机模拟谱库
本研究指出,基于 Data‑Independent Acquisition (DIA) 的质谱分析正成为定量蛋白质组学实验越来越流行的策略。大多数流行的 DIA 搜索引擎使用的是基于数据依赖采集(DDA)数据生成的 in silico 光谱库。然而,为 DIA 数据分析生成高质量光谱库仍具挑战性,特别是因为大多数模型训练于 DDA 数据。研究中,作者介绍了 Carafe 这一工具,它直接基于 DIA 数据训练深度学习模型,生成高质量的实验特异 in silico 光谱库。作者在大量 DIA 数据集上演示了 Carafe 的性能,其碎片离子强度预测与肽段检测均优于现有预训练的 DDA 模型。为方便社区使用,Carafe 已被集成进广泛使用的 Skyline 工具。

Fig. 1: Overview of Carafe.
原文链接: https://pubmed.ncbi.nlm.nih.gov/41198693/

7. (Nature Communications,IF:14.7) 蛋白质水平的批次效应校正增强了基于质谱的蛋白质组学的稳健性
该文章讨论了批次效应(batch effects)——即实验室、流程或批次差异导致的非生物学技术变异——在基于MS的蛋白组学数据中的顽固性。研究利用真实的多批次数据(来自 Quartet protein reference materials)和模拟数据,从三种定量方法(MaxLFQ、TopPep3、iBAQ)及七种批次校正算法(Combat、Median centering、Ratio、RUV-III-C、Harmony、WaveICA2.0、NormAE)出发,比较了在前体(precursor)、肽段(peptide)和蛋白质(protein)水平进行批次校正的优劣。结果显示,在蛋白质水平进行校正是最稳健的策略,且定量流程与批次校正算法间存在交互作用。此外,在 1431 例 2 型糖尿病患者的血浆大规模数据中,作者证明了 MaxLFQ-Ratio 组合的预测性能优于其它组合。这些发现支持在大规模蛋白质组队列研究中,将批次校正定位于蛋白质水平,以增强多批次数据整合的可靠性。

Fig. 1: Overview of the study design.
原文链接: https://pubmed.ncbi.nlm.nih.gov/41188254/

8. (Journal of Hazardous Materials,IF:12.2) 耐酸衣藻对铝胁迫抗性机制的研究:转录组学、蛋白质组学和生理学见解
该研究聚焦于酸性水体修复中扮演关键角色的嗜酸性藻类,具体探讨了 Chlamydomonas sp. 1710 对典型金属铝(Al)胁迫的抗性机制。对比模型藻类 Chlamydomonas reinhardtii 在 30 mg/L Al 处理下的负增长,研究发现 C. sp. 1710 在 1 000 mg/L Al 胁迫下仅下降约 18%。为了阻止 Al 进入细胞,该藻增强了富含羟脯氨酸的糖蛋白(细胞壁主要成分)的合成,上调脯氨酸-4-羟化酶及糖基转移酶,同时在细胞壁内掺入胶质并在细胞周围分泌胞外多糖。与此同时,该藻通过 ATP-结合盒转运蛋白将胞内 Al 排出,或通过铁蛋白和植物硫蛋白螯合作用使其失活。为抵御 Al 诱导的氧化应激,C. sp. 1710 增强了酶促和非酶促抗氧化剂的产生,并通过受控的不准确性使蛋氨-tRNA 合成酶将甲硫氨酸嵌入蛋白质。进一步,该藻强化了泛素-蛋白酶体系统以降解受损严重的蛋白,从而维持蛋白质稳态。这些 Al 抗性机制受细胞信号(包括 Ca²⁺ 和 cGMP)调控。

Graphical Abstract
原文链接: https://pubmed.ncbi.nlm.nih.gov/41177024/
声明:本文内容基于期刊公开信息整理,中文解读及科普文字由多个AI 助手生成,旨在帮助大众快速理解前沿研究,不构成任何专业建议或诊断依据。如需实验或临床应用,请以原始文献与专业人士意见为准。
文献目录
01 (Nature) 抗孕激素疗法靶向乳腺癌风险的标志
02 (SCIENCE) 解锁油菜素内酯的潜力:精准植物工程的路径
03 (NAT METHODS) ESPRESSO:基于细胞器表型的空间时间组学
04 (GUT) A20介导的KEAP1泛素化协调肝细胞铁死亡以改善自身免疫性肝炎
05 (NUCLEIC ACIDS RES) PaxDb v6.0:重新处理、LLM选择、策划的跨生物体蛋白质丰度数据
06 (NAT COMMUN) Carafe 能够生成用于数据独立采集蛋白质组学的高质量计算机模拟谱库
07 (NAT COMMUN) 蛋白质水平的批次效应校正增强了基于质谱的蛋白质组学的稳健性
08 (J HAZARD MATER) 酸性衣藻对铝胁迫抗性机制的研究:转录组学、蛋白质组学和生理学见解
一起来看看本期的蛋白质组学精选优质文献吧!

1. (Nature,IF:50.5) 抗孕激素疗法靶向乳腺癌风险的标志
研究团队在 Breast Cancer‑Anti‑Progestin Prevention Study 1 (BC-APPS1; NCT02408770) 中,对 24 位绝经前女性进行了为期 12 周的 ulipristal acetate(孕激素受体拮抗剂)治疗,以评估其是否能降低乳腺癌风险的替代标志物。该研究使用了多层组学和活细胞方法,结合临床影像和组织微力学相关分析。结果发现,ulipristal acetate 显著减少了上皮细胞增殖(Ki67)及所谓“可能起源于侵袭性乳癌”的乳腺腔内前体(luminal progenitor)细胞的比例、增殖及集落形成能力。MRI 显示治疗期间纤维腺体体积减少,单细胞 RNA 测序、蛋白质组学、组织学与原子力显微镜分析揭示了细胞外基质重构:胶原结构变化及组织刚性降低。胶原 VI 是最显著被下调的蛋白,并且研究发现胶原 VI 与 SOX9 高表达的腔内前体细胞在空间定位上有意外的关联,从而建立起胶原构型与腔内前体细胞活性之间的机制联系。体外实验表明,在刚性环境中培养人源乳腺上皮细胞时,腔内前体细胞活性增加,而抗孕激素治疗可拮抗这种效应。该研究为有生物学依据的早期癌症预防试验提供了范式,并展示了通过孕激素受体拮抗剂在绝经前女性中预防乳腺癌的潜力。

Fig. 1: Anti-progestin treatment reduces luminal progenitor activity.
原文链接: https://pubmed.ncbi.nlm.nih.gov/41193807/

2. (Science,IF:44.7) 解锁油菜素内酯的潜力:精准植物工程的路径
该综述指出, Brassinosteroid signalling 是植物体内不可或缺的激素系统,在调控植物生长、发育及应激响应中起核心作用。由于其对植物结构与产量的影响,它成为作物改良的有吸引力目标。近期研究发现,该信号通路比之前预想更为复杂,涉及多个调控层面并与其他通路存在交叉对话。借助单细胞分析、蛋白质组学和先进成像技术,在模式植物中开始从细胞分辨率揭示其复杂性。将这些工具应用于作物种类,有望发现此前未知的信号成分并实现精准的植物工程。由于该通路的突变往往导致广泛的、意外的效应,未来策略必须聚焦于精细调控、组织或器官特异的调节。该综述强调,新的认识可能推动创新、目标明确的作物增强策略。

Advances in fundamental brassinosteroid research provide insights for crop improvement.
原文链接: https://pubmed.ncbi.nlm.nih.gov/41196980/

3. (Nature Methods,IF:36.1) ESPRESSO:基于细胞器表型的空间时间组学
该文章指出,组学技术(如基因组学、转录组学、蛋白质组学和代谢组学)已在揭示复杂生物系统中发挥了重要作用,因为它们提供了细胞或单细胞群体的高维表型。但尽管这些方法发展迅速,它们在加入“时间维度”方面仍然受限。在此,作者提出了一种称为 ESPRESSO(Environmental Sensor Phenotyping RElayed by Subcellular Structures and Organelles)的方法,能够实现单细胞、高维、空间-时间分辨的表型分析。ESPRESSO 将荧光标记、高端显微镜、图像及数据分析方法结合起来,从细胞器层面提取形态和功能信息。作者验证了 ESPRESSO 在多个细胞系统中的方法学有效性,并展示了其在细胞类型鉴别、应激响应、分化和免疫细胞极化分析中的应用。研究表明 ESPRESSO 可将表型变化与基因表达相关联,并演示了其在三维培养中的适用性,为进一步在空间-时间维度探究细胞状态提供路径。

Fig. 1: ESPRESSO workflow and organelle phenotypes of diverse cell lines.
原文链接: https://pubmed.ncbi.nlm.nih.gov/41184551/

4. (Gut,IF:23.0) A20介导的KEAP1泛素化协调肝细胞铁死亡以改善自身免疫性肝炎

5. (Nucleic Acids Research,IF:16.6) PaxDb v6.0:重新处理、LLM选择、策划的跨生物体蛋白质丰度数据
该文章指出,蛋白质组学能够反映细胞的生物学和功能状态,将复杂的分子信息浓缩为定量测量。然而,公共质谱(MS)数据的再利用因处理异质性和元数据缺失而受限,这削弱了其产生新生物学洞察的潜力。这些问题妨碍了可重复性和跨研究整合,凸显出对标准化、高覆盖参考资源的需求。为此,作者介绍了 PaxDb v6.0 的更新:该版本整合了来自 392 个物种的 1639 个数据集,近乎翻倍于 v5.0,并扩展了生命各界的代表性。新建立的端到端 MS 数据处理管道,使用 FragPipe 框架,对原始文件进行一致性再分析,整合标准化元数据、同源映射和蛋白-蛋白相互作用质量评分。据作者所知,这是首次大规模、无偏、自动化再处理公共 MS 数据,并附带元数据链接。此外,研究团队开发了大型语言模型集成分类器,以半自动选择相关 ProteomeXchange (PX) 项目,并提供用户界面工具用于肽段-水平丰度计算、数据集评分和与 PaxDb 参考数据直接比较。更新后的数据库可在 https://www.pax-db.org访问。

Graphical Abstract
原文链接: https://pubmed.ncbi.nlm.nih.gov/41182819/

6. (Nature Communications,IF:14.7) Carafe 能够生成用于数据独立采集蛋白质组学的高质量计算机模拟谱库
本研究指出,基于 Data‑Independent Acquisition (DIA) 的质谱分析正成为定量蛋白质组学实验越来越流行的策略。大多数流行的 DIA 搜索引擎使用的是基于数据依赖采集(DDA)数据生成的 in silico 光谱库。然而,为 DIA 数据分析生成高质量光谱库仍具挑战性,特别是因为大多数模型训练于 DDA 数据。研究中,作者介绍了 Carafe 这一工具,它直接基于 DIA 数据训练深度学习模型,生成高质量的实验特异 in silico 光谱库。作者在大量 DIA 数据集上演示了 Carafe 的性能,其碎片离子强度预测与肽段检测均优于现有预训练的 DDA 模型。为方便社区使用,Carafe 已被集成进广泛使用的 Skyline 工具。

Fig. 1: Overview of Carafe.
原文链接: https://pubmed.ncbi.nlm.nih.gov/41198693/

7. (Nature Communications,IF:14.7) 蛋白质水平的批次效应校正增强了基于质谱的蛋白质组学的稳健性
该文章讨论了批次效应(batch effects)——即实验室、流程或批次差异导致的非生物学技术变异——在基于MS的蛋白组学数据中的顽固性。研究利用真实的多批次数据(来自 Quartet protein reference materials)和模拟数据,从三种定量方法(MaxLFQ、TopPep3、iBAQ)及七种批次校正算法(Combat、Median centering、Ratio、RUV-III-C、Harmony、WaveICA2.0、NormAE)出发,比较了在前体(precursor)、肽段(peptide)和蛋白质(protein)水平进行批次校正的优劣。结果显示,在蛋白质水平进行校正是最稳健的策略,且定量流程与批次校正算法间存在交互作用。此外,在 1431 例 2 型糖尿病患者的血浆大规模数据中,作者证明了 MaxLFQ-Ratio 组合的预测性能优于其它组合。这些发现支持在大规模蛋白质组队列研究中,将批次校正定位于蛋白质水平,以增强多批次数据整合的可靠性。

Fig. 1: Overview of the study design.
原文链接: https://pubmed.ncbi.nlm.nih.gov/41188254/

8. (Journal of Hazardous Materials,IF:12.2) 耐酸衣藻对铝胁迫抗性机制的研究:转录组学、蛋白质组学和生理学见解
该研究聚焦于酸性水体修复中扮演关键角色的嗜酸性藻类,具体探讨了 Chlamydomonas sp. 1710 对典型金属铝(Al)胁迫的抗性机制。对比模型藻类 Chlamydomonas reinhardtii 在 30 mg/L Al 处理下的负增长,研究发现 C. sp. 1710 在 1 000 mg/L Al 胁迫下仅下降约 18%。为了阻止 Al 进入细胞,该藻增强了富含羟脯氨酸的糖蛋白(细胞壁主要成分)的合成,上调脯氨酸-4-羟化酶及糖基转移酶,同时在细胞壁内掺入胶质并在细胞周围分泌胞外多糖。与此同时,该藻通过 ATP-结合盒转运蛋白将胞内 Al 排出,或通过铁蛋白和植物硫蛋白螯合作用使其失活。为抵御 Al 诱导的氧化应激,C. sp. 1710 增强了酶促和非酶促抗氧化剂的产生,并通过受控的不准确性使蛋氨-tRNA 合成酶将甲硫氨酸嵌入蛋白质。进一步,该藻强化了泛素-蛋白酶体系统以降解受损严重的蛋白,从而维持蛋白质稳态。这些 Al 抗性机制受细胞信号(包括 Ca²⁺ 和 cGMP)调控。

Graphical Abstract
原文链接: https://pubmed.ncbi.nlm.nih.gov/41177024/
声明:本文内容基于期刊公开信息整理,中文解读及科普文字由多个AI 助手生成,旨在帮助大众快速理解前沿研究,不构成任何专业建议或诊断依据。如需实验或临床应用,请以原始文献与专业人士意见为准。
