1 (ADV MATER) 化学选择性表征生物工程肿瘤组织中新细胞外基质沉积
2 (ANN RHEUM DIS) 多组学分析揭示特发性炎症性肌病的亚型特异性机制和生物标志物
3 (ANN RHEUM DIS)发现幼年皮肌炎的组织特异性蛋白质组学特征
4 (J EXTRACELL VESICLES) 靶向阻断类风湿关节炎滑膜成纤维细胞来源的致病性细胞外囊泡和颗粒以缓解骨关节炎
5 (J CLIN INVEST) 多组学恢复因子预测长新冠
6 (SMALL)用于秀丽隐杆线虫纵向成像、功能测定和下游蛋白质组学的集成微流控平台
一起来看看本期的蛋白质组学精选优质文献吧!

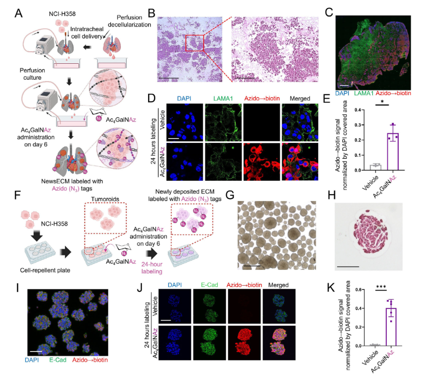
1. (ADV MATER, IF:27.4) 化学选择性表征生物工程肿瘤组织中新细胞外基质沉积
2025 年 9 月 6 日,卡内基梅隆大学生物医学工程系和威斯康星大学麦迪逊分校化学系的研究团队提出了一种基于糖基化的化学选择性策略,用于标记、富集和表征新合成的细胞外基质(newsECM)蛋白。
通过 newsECM 分析,研究发现培养在脱细胞 ECM 支架(dECM)中的肿瘤细胞表现出更高的 ECM 重塑活性,具体表现为对预先存在的 ECM 的增强消化和肿瘤相关 ECM 成分的上调合成。
研究中,newsECM 分析在生物工程肿瘤组织中成功识别了 798 个独特的 ECM 相关蛋白,这些蛋白在全蛋白质组学中通常被低估。这一发现不仅突显了 newsECM 分析在捕捉重塑事件中的高灵敏度,还强调了 dECM 支架在促进类似原生肿瘤细胞行为中的重要性。

基于糖基化的代谢标记在工程化肿瘤模型中对新细胞外基质(newsECM)的标记
https://advanced.onlinelibrary.wiley.com/doi/epdf/10.1002/adma.202505445

2. (ANN RHEUM DIS, IF: 20.3) 多组学分析揭示特发性炎症性肌病的亚型特异性机制和生物标志物
2025 年 9 月 10 日,中南大学湘雅医院风湿免疫科和湖南省风湿免疫疾病临床研究中心的研究团队整合了研究对象 RNA 测序、蛋白质组学和代谢组学数据,识别出不同亚型特异性的分子特征和通路。
通过对 203 名特发性炎症性肌病(IIM)患者(包括验证队列中的 44 名)和 18 名对照的肌肉组织进行分析,研究发现皮肌炎(DM)、免疫介导的坏死性肌病(IMNM)和抗合成酶综合征(ASyS)各有其独特的分子机制和潜在生物标志物。在 DM 中,干扰素(IFN)和细胞因子通路显著上调,有 11 个 IFN 相关基因在外显子、内含子保留(IR)和蛋白质水平发生改变。这些基因的改变与皮肤表现、边缘区萎缩 / 坏死、炎症和复发风险密切相关。
https://ard.eular.org/article/S0003-4967(25)04310-9/abstract

3. (ANN RHEUM DIS, IF: 20.3) 发现幼年皮肌炎的组织特异性蛋白质组学特征
2025 年 9 月 6 日,加州大学旧金山分校儿科部风湿病科的研究团队通过对 56 名新发幼年皮肌炎(JDM)患者的纵向蛋白质组学分析,发现 NXP2+ JDM 与血管生成和细胞外基质重塑相关,而 MDA5+ JDM 则与循环 III 型干扰素和表面活性蛋白相关。
研究中,NXP2+ JDM 相关蛋白在内皮细胞和成纤维细胞中表达,反映了血管生成和细胞外基质重塑的生物学过程。此外,MDA5+ JDM 患者中,循环 III 型干扰素和表面活性蛋白的水平显著升高,与疾病活动度密切相关。

研究设计概述
https://ard.eular.org/action/showPdf?pii=S0003-4967%2825%2904291-8

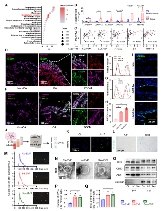
4. (J EXTRACELL VESICLES, IF: 15.5) 靶向阻断类风湿关节炎滑膜成纤维细胞来源的致病性细胞外囊泡和颗粒以缓解骨关节炎
2025 年 9 月,南京鼓楼医院运动医学与成人重建外科和南京大学医药生物技术国家重点实验室的研究团队发现,类风湿关节炎滑膜成纤维细胞(FLS)衍生的细胞外囊泡和颗粒(EVPs)在骨关节炎(OA)进展中起关键作用。
通过对临床标本、动物模型和公开数据集的综合分析,研究发现 FLS 衍生的 EVPs 在炎症和衰老状态下会传播关节退化。研究中,关节内注射融合滑膜亲和肽(HAP-1)的腺相关病毒 9(AAV9)载体,显著减少了滑膜增生、软骨降解和炎症反应,同时表现出良好的全身生物安全性。

研究数据
https://isevjournals.onlinelibrary.wiley.com/doi/epdf/10.1002/jev2.70162

5. (J CLIN INVEST, IF: 13.3) 多组学恢复因子预测长新冠
2025 年 9 月 9 日,耶鲁医学院和西北芬伯格医学院的研究团队利用多组学方法,开发了一个 “恢复因子” 模型,能够早期预测 COVID-19 患者是否会出现长新冠(LC)。
研究发现,与恢复的参与者相比,LC 参与者的恢复因子得分较低。恢复因子得分早在住院时就能预测 LC,无论急性 COVID-19 的严重程度如何。研究中,恢复因子得分与炎症介质、血红素代谢和雄激素类固醇水平密切相关,这些生物标志物的变化与 LC 的持续症状相关。
https://pubmed.ncbi.nlm.nih.gov/40907398/


6. (SMALL, IF: 13.0) 用于秀丽隐杆线虫纵向成像、功能测定和下游蛋白质组学的集成微流控平台
2025 年 9 月 12 日,来自巴伊兰大学生命科学学院本的团队研究介绍了一种新型微流控平台,可在单个秀丽隐杆线虫的整个生命周期内进行高分辨率成像、实时病原体追踪和蛋白质组学分析。研究中,该平台成功从个体蠕虫中鉴定出超过 80 种秀丽隐杆线虫蛋白质,尽管存在细菌背景。
这一平台为研究秀丽隐杆线虫的发育、生理和病理过程提供了一个强大而多功能的工具。

微流控装置的设计与功能
https://onlinelibrary.wiley.com/doi/epdf/10.1002/smll.202506108
